
在中华文化里,蛇是灵性、智慧和生命力的象征,寓意着丰收、吉祥和福瑞。乙巳蛇年,五(3)班的学生们在丰富多彩的活动中,领略中华传统文化魅力,增强综合素质,开启了有意义的寒假实践之旅,度过了一个充实而有意义的假期。

寒假是学校生活的延续,是一堂生动多彩的实践课,是由书本走向生活和社会的桥梁。青铜峡市第三小学遵循“五育并举”的原则,多元化、科学化地安排了劳动、传统文化、体育锻炼等实践活动,丰富多彩的德育实践作业将伴随同学们度过一个多姿多彩的寒假。




爱国主义是我们民族精神的核心,是我们每个人心中永不磨灭的信念。在寒假期间,学生们通过多种方式,传承红色基因,弘扬爱国精神,增强民族自豪感和责任感。
段立轩朗诵《七律·长征》

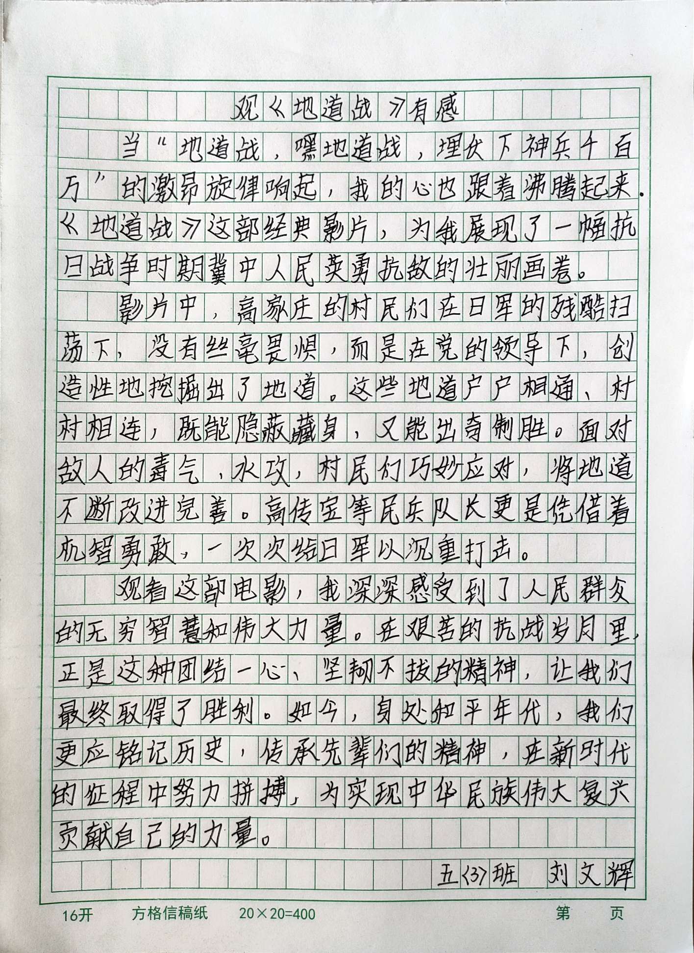
一部剧一个故事,一个故事打开一个世界。在寒假期间刘文辉和家人一起观看爱国主义电影,以观后感的形式记录自己印象最深刻的故事。

春节是中华民族最隆重的传统佳节,蕴含着深厚的文化底蕴。在这个寒假,学生们积极参与到春节的各项传统活动中,感受了浓浓的年味,传承了中华优秀传统文化。









一幅幅精美的剪纸作品、一盏盏别致的花灯、一个个生动的蛇年图形,都凝聚着孩子们的智慧和对新年的祝福。
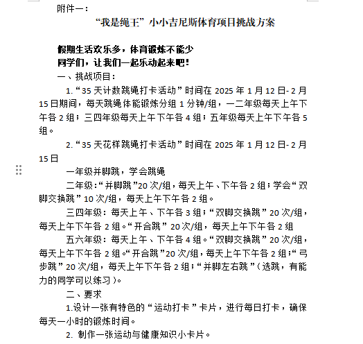
生命在于运动,健康铸就未来。假期里,孩子们依然保持着积极的运动状态,锻炼身体,增强体质,以饱满的精神迎接新学期的挑战。

学生们以“我们的节日”为主题,创作了一幅幅手抄报。这些作品不仅展示了春节的热闹氛围,还体现了孩子们对传统文化的深入理解和感悟。




书籍是人类进步的阶梯,阅读是开启智慧之门的钥匙。假期里,孩子们与书为伴,遨游知识海洋,拓展视野,丰富心灵。




“以劳树德,以动促智”,孩子们在家长的悉心指导下,投身于家务劳动的实践中,从打扫整理到烹饪美食,每一项任务都成为了他们成长的阶梯。



学习一项新的劳动技能,如烹饪一道拿手菜、手工制作一件装饰品、种植一盆绿植等,通过实践操作,提高学生的动手能力和创造力。







寒假正在进行时,这份2025寒假《教师自我修炼包》非常实用接地气,还融入了大量关于AI人工智能在教学中的应用,趁着假期休息之余充充电,正当其实。

参加北苑社区组织的“石榴籽七彩假期公益课堂”

姚一凡同学弹吉他





与家人一起写春联、贴福字、挂灯笼、守岁等,体验传统民俗的乐趣同时,更了解其背后的文化内涵和寓意。


假期是各类诈骗的高发期,为增强中小学生及家长的防范意识,提高防骗识骗能力,我班在寒假期间常态化开展反诈宣传教育活动,告知各位家长不要随意给孩子玩手机,不要将微信、银行卡、支付宝等支付密码告知孩子;告知同学们在享受假期的同时,提高警惕,注意防范电信网络诈骗。

欢度春节 安全先行
流鼻血后正确的急救措施



值此新春佳节之际,我们向所有家长和学子们致以最真挚的祝福。愿家长们在新的一年里,身体健康,事业蒸蒸日上,家庭幸福美满。在忙碌与奋斗之余,与孩子们共度每一个温馨的瞬间,共同见证他们的成长与进步。愿孩子们在新的一年里,以蛇行千里的劲头,坚定信心、满怀希望,开拓进取、顽强奋斗。
最后,让我们携手并肩,共同迎接更加美好的明天。再次祝愿大家身体健康、工作顺利、阖家幸福、蛇年吉祥!

编辑:明小亮
审核:赵 熠
签发:秦 烨