劳动教育劳动教育

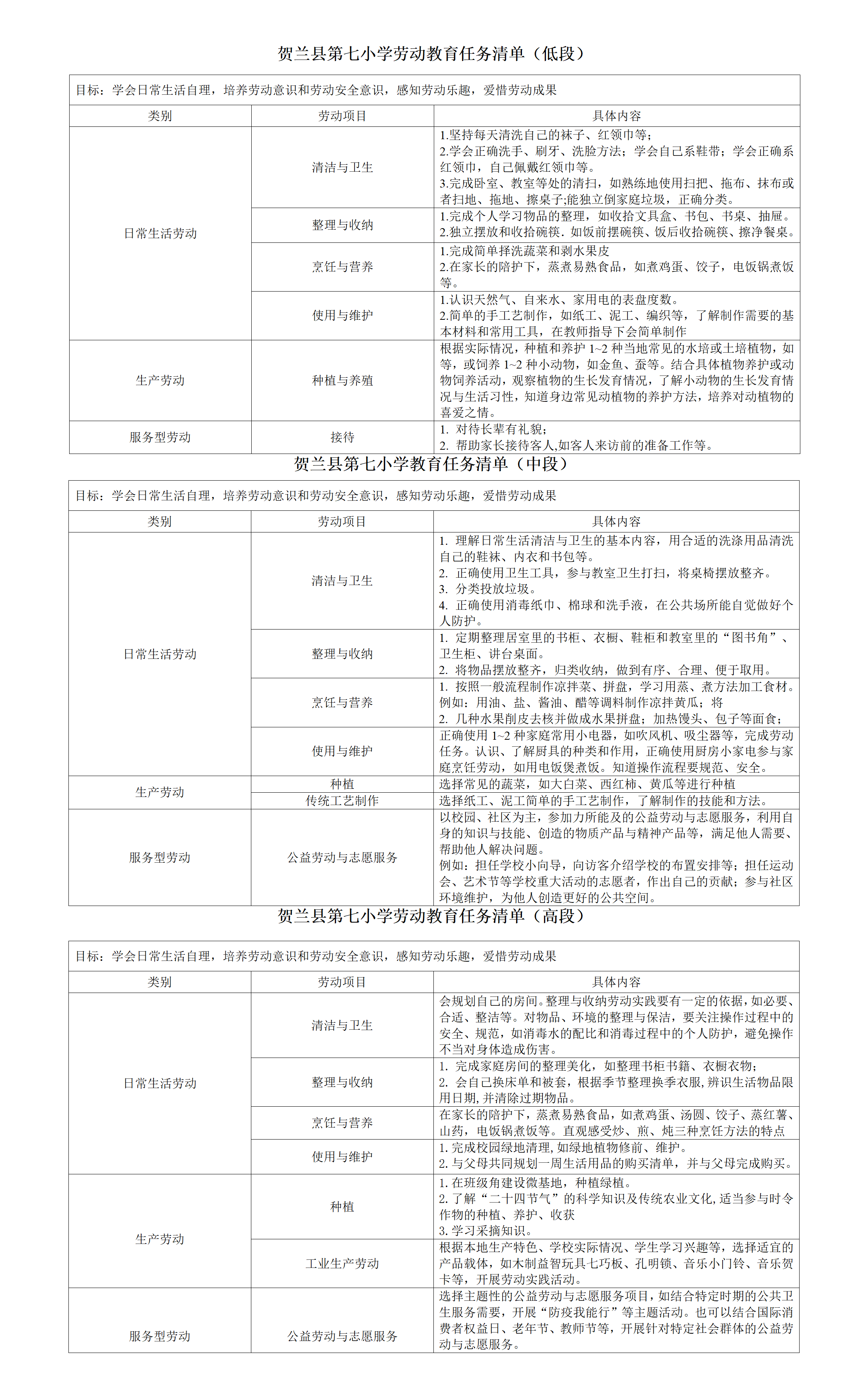
贺兰县第七小学劳动教育任务清单

发布时间:2023-08-25 00:00 栏目:劳动教育 发布单位:贺兰县第七小学 点击量:3114 【公开】

贺兰七小劳动教育任务清单_01.png


评论

还能输入140

用户评论

Copyright© 2020 nxeduyun.com. All rights reserved   宁ICP备16000125号   宁公网安备 64010602000493号    宁ICP备16000125号
版权所有:宁夏回族自治区教育厅    技术支持:宁夏教育信息化管理中心 客户服务热线:0951-5559291   0951-5559148 校园开放平台
学校地址:宁夏回族自治区银川市贺兰县贺兰县习岗镇和平街     联系邮箱:1461095232@qq.com
12640122MB1964688K