银川市第十八中学

校园资讯学校公告

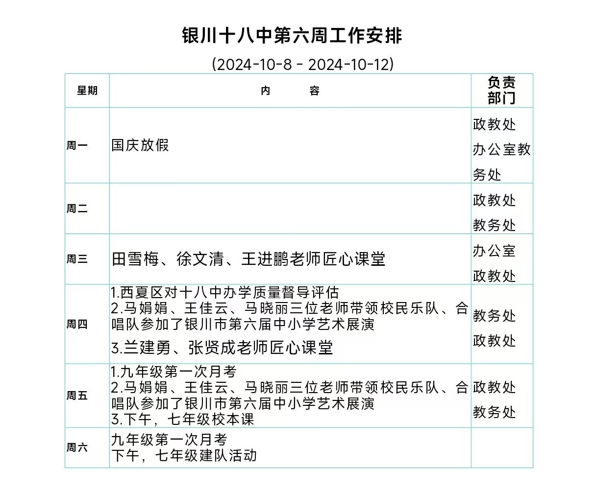
银川十八中2024-2025学年第一学期第六周行事历

发布时间:2024-10-23 15:33 栏目:学校公告 发布单位:银川市第十八中学 点击量:1486 【公开】

第六周.jpg


评论

还能输入140

用户评论

Copyright© 2020 nxeduyun.com. All rights reserved   宁ICP备16000125号   宁公网安备 64010602000493号    宁ICP备16000125号
版权所有:宁夏回族自治区教育厅    技术支持:宁夏教育信息化管理中心 客户服务热线:0951-5559291   0951-5559148 校园开放平台
学校地址:宁夏回族自治区银川市西夏区北京西路695号     联系邮箱:598276829@qq.com