【大爱二小·汇报课】聚焦大问题,说学再深耕
——金凤区第二小学数学组新入职教师汇报课活动
为了更好领会、理解“推变”理念,深入落实“推变”的核心指标,促进金凤区第二小学青年教师深入成长与发展。2023年3月16日上午,金凤区第二小学开展优秀青年教师新入职教师汇报课展示,由青年教师马玲玲老师做课。参加此次活动的有西北师范大学承办“2021年“国培计划”中西部骨干项目”跟岗教师和我校全体数学老师。
集体备课篇
为了更好地帮助青年教师教学能力成长与发展,周三下午第二节课,由马玲玲老师汇报自己的设计思路,从教材分析、学情分析、教学过程、设计意图等方面做了阐述与说明。
针对这节课,沈校长、季主任、汪组长与马娟老师从大单元教学理念、大概念整合、核心问题的落实提出了各自的想法。
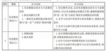
有余数的除法这一单元的结构为3个学习板块,有余数除法的含义、笔算和解决问题。有余数除法含义的形成属于第一学习板块。
平均分是通过两轮平均分的操作活动完成的。平均分除了正好摆完,还存在有剩余的情况。第二轮是摆正方形,通过小棒数量的不断增加,发现余数与除法有联系,学生结合图示,总结出“余数比除数小”的结论。

为了更能体现数学知识的整体化和结构化,对这一课时内容做了整体设计。
具体环节为,把第一轮操作活动中以旧引新认识有余数除法的环节整合到第二轮操作中。
首先把用8根和9根小棒分别摆出正方形作为第一轮操作活动,让学生先把小棒每4根“圈一圈”,接 着“画一画”有几个正方形,再“列一列”相应的除法算式。通过比较,发现两个算式都是解决平均分问题,而第二个算式还余下1根,初步认识有余数除法的含义。
接着继续完成分别用10根、11根和12根小棒摆正方形,并结合“圈一圈”“画一画”和“列一列”策略分别表示出各可以摆几个正方形,还余几根小棒。
最后回顾五次分的过程与结果,概括出余数的特征。
教师上课篇

马玲玲老师执教二年级下册《有余数的除法》,她主要从四个环节进行教学的。
首先是魔术猜猜猜活动,以三角形、四边形、五边形为一组依次重复,教师与学生猜测图形数字。
马老师以游戏导入,不仅激发了学生的学习兴趣,也为新知的学习奠定了基础。

其次是预习交流活动,马老师抓住整数除法和有余数除法的核心差异进行小对子活动,交流8根小棒摆四边形和三角形,有怎样的不同?引出有剩余小棒,抓住剩余二字,理解其核心含义,将剩余的含义用算式表示出来。
接着,为了深入理解有余数除法的含义,马老师引导学生借助小棒进行操作,用9根小棒摆四边形,结合图深入理解有余数的除法。
马老师引导学生通过用10根、11根、12根小棒摆一摆四边形,提出问题:会有怎样的结果呢?通过对比观察,发现余数与除数之间的联系,进而总结“余数比除数小”的结论。

最后进行首尾呼应,师生揭示游戏蕴含的数学道理。

深度教研篇

跟岗教师与本校教师对马玲玲执教的《有余数的除法》一课提出宝贵的建议,数学组教研组长主持本次教研活动。
大家针对“数学课堂中如何设计大问题”这个小课题进行讨论。

吴忠市跟岗教师马婷婷老师提出自己的想法:
1.其教学风格亲切,与师生关系融洽,是老师学习的榜样。
2.在课中进行对比思想的渗透,通过观察对比算式之间的关系,发现余数与除数的关系,这一点值得肯定。
3.在板书中应该体现各个算式,这样更加明确一点。

月牙湖跟岗教师马晓荣老师谈了自己的想法和问题:
1.金凤二小学生的学习能力强,学生的小对子合作学习能力与语言表达能力强。 2.教师如何处理课堂生成?学生提出的疑问教师没有预设时,该如何处理?
3.如何设计大问题,让整节课充满活力,不被细碎的问题充斥?

青铜峡跟岗教师吴静娴老师对马玲玲老师的课堂表现高度赞扬,她指出:
1.本节课有梯度有层次,目标很清晰,教师的基本素养很高,学生的语言表达能力很好。
2.本节课体现了很多数学思想方法,比如数形结合、推理能力等。

马娟老师针对数学课堂中如何设计大问题进行了思考交流:
1.首先要进行整体构思与设计,对本单元进行整体设计,本课时是本单元的第一课时,也是有余数除法产生过程的教学。所以要深挖教材,思考本单元的核心知识与核心素养是什么,本单元学习的学情在哪里?
2.本课时主要有2个大问题和核心问题,第一个是有余数的除法如何产生?有余数的除法的核心概念落到哪里?落到有余数还是除法,所以需要对整数除法和小数除法进行对比观察,发现“有剩余”,对其进行概念理解和表示。
3.第二个问题是余数和除数是什么关系?如何呈现这种关系?以操作的探究活动为主,摆一摆,对比观察余数和除数,余数和被除数,余数和商之间的关系。从而得出余数比除数小的结论。

金凤二小张涛老师的评价如下:
1.这节课总体的学习方式应该是以操作为主的探究活动。
2.本节课的第二个大环节应该是在算式多的情况归纳总结出余数与除数的关系的,不然学生无法从少量的例子中发现规律。

教务处季春燕主任以大问题的设计为主题做了最后的总结:
1.说学稿的设计需要遵从一节课的铺垫内容来设计,是“预、探、用、创”环节中的预环节,需要提前对学生进行前测分析,了解学生的学情之后才能把握。
2.本课整体学习方式是重操作、重探究的,在操作与探究活动中发现规律与理解含义。
3.大问题的设计是需要建立在整体设计的基础上进行的,本节主要是有余数除法的第一学习板块,是有余数除法含义的形成过程,所以有余数和除法的理解是重中之重,所以大问题可以这样设计:(1)什么是除法?(2)什么是余数?(3)余数和什么有关系?
4.说学数学是一种学习方式,也是一种教育理念,是长期培养学生课前预习习惯与能力的工作,也是培养教师发展与能力的工作。