空中课堂巧耕耘 线上巡课促提升
——同心县实验小学线上教学巡课督查纪实
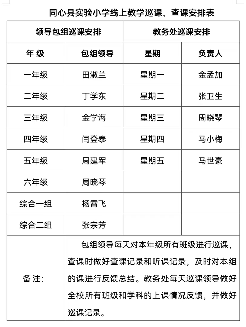
秋天如期而至,疫情却再次给已经起航的新学期按下了暂停键。同心县实验小学根据教育局《关于做好2022年疫情防控期间中小学线上教学的通知》文件精神,决定对全体学生采取线上教学。为保障线上教学质量,实验小学成立了“八个工作专班”确保线上教育教学有序有效。学校制定了线上教学督查管理制度,成立了由学校中层领导和教务处成员组成的线上教学巡课组,负责线上教学督查确保线上教学不减质。


线上巡课组在校长的带领下,坚持深入教学一线开展线上巡课,为线上教学精准把脉。各包组领导及时进入各年级、各班宁教云钉钉群,根据学校线上教学课程表和线上工作指导意见,要求教师认真落实线上教学工作计划,保证教学活动内容的丰富性和实效性。巡课组成员明确职责,对直播课中教师的授课内容、教学进度、师生互动、学生参与率、作业布置等情况展开细致巡课。


每天巡课结束,各位领导都从课堂、作业、教研等方面做了反馈和总结。同时,针对学科教学存在的问题指出改进措施,集中反馈,为学科教学指引方向。线上巡课活动进一步提高了教师的线上教学水平,为下一步疫情防控期间线上教育教学工作打下良好的基础。


“纸上得来终觉浅,绝知此事要躬行”线上教学既是抗击疫情的应急之举,也是顺应时代的创新之举。特殊时期,授课方式有所改变,不变的是实验小学全体教师的初心,在后面的教学中我们全体教师继续会立足本职,通力合作,克服困难,有序推进线上教学,不断探索促进学生自主、探究、深度、持续学习的教学方式,打好疫情防控期间的教育教学守卫战。