秋风送爽,硕果飘香,万物以生长的姿态共赴秋的约会。一场疫情,延期了大家与秋天的约定,师生再次相聚云端,“停课不停学,停课不停研”,每一位红寺堡区一小教师矢志做这个秋天美丽的坚守者。
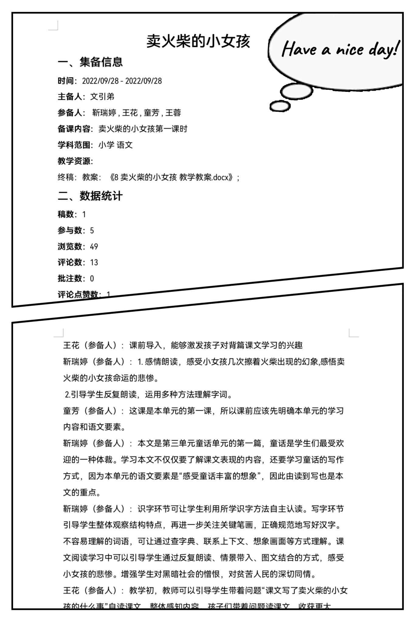
为了有效利用网课时间,提高教师网课教育教学水平,在我校领导班子统筹安排下,我校持续开展网上在线集体备课活动。2022年9月28日,我们三年级组如期进行了第一次“线上集体备课”。


首先是三年级数学教师集体备课第三单元《测量》,王蓉老师主要从课标、学情、教学目标、教学重难点、教法学法五方面入手分析本单元;柴晓翠老师准备了本单元《分米的认识》一课,对如何突破这一课时重难点提出了一些好的想法;姬婧老师分析到本单元主要培养学生的估测意识和能力,因此,在教学中要注重教学情境的创设,重视学生估测方法的掌握,让学生感悟基本的数学思想方法。集体备课中,同组教师们你一言我一语、各抒己见,每位老师都纷纷说出自己的想法。逐个环节的深入研讨使思路更加清晰,目标的制定更加科学合理,重难点的突破更加突出。


下午,三年级组语文教师共同探讨了第三单元《童话世界》如何实施更好教学。首先,王花老师对本单元的课标、教学目标、教学重难点、学情等进行了深入地分析;其次文引弟老师就本单元中《卖火柴的小女孩》一课为大家讲述了自己的教学思路;最后靳瑞婷老师和童芳老师交流道:本单元是童话单元,学习本单元不仅要了解课文表现的内容,还要学习童话的写作方式。此次线上研讨交流,每位老师都受益匪浅,收获良多!


云端教学,有声有色。老师们秉持育人初心,扎实有序地做好集体备课和个人备课,有疑必论,有策共享,精心打磨每一节课,力争堂堂精彩、节节有料,微光汇聚,让线上教学真正灿如星河。每位教师坚持听课、不断反思,增强线上课堂吸引力,提升教学品质。

线上辅导,携手共进。课后老师们通过钉钉家校本、班级作业等对学生作业进行个性化批改,针对学生差异进行精准指导,评选优秀作业,始终保持师生的良好沟通,时刻关注学生学习情况,使学习更有效果。


学习,我们是认真的!看三年级小朋友认真又努力的模样!


停课不停学,离校不离教。疫情虽然隔断了距离,限制了活动空间,却阻断不了对教育教学研究的延续。本次线上教研活动,老师们群策群力,以积极向上、严谨认真的工作态度践行教师的使命和担当,用行动和智慧保障一小全体学生的居家学习。一小全体教师将用爱的关怀助力学生在线学习,让孩子们在线学习也能有所收获,有所成长。砥砺前行,共克时艰。愿疫情散去,别来无恙,校园再聚!
评论
还能输入140字
用户评论
经过核实,本空间由于存在敏感词或非法违规信息或不安全代码或被其他用户举报,
已被管理员(或客服)锁定。
本空间现无法正常访问,也无法进行任何操作。
如需解锁请联系当地教育技术部门,由当地教育技术部门联系锁定人处理。
当前机构空间已被管理员(或客服)封锁。
目前机构空间无法正常访问,也无法进行任何操作。
如需重新开放,请联系当地教育技术部门,由当地教育技术部门联系管理员(或客服)处理。